轻小说
English
首页
学院新闻
通知公告
学术动态
学生活动
讲座信息
专题专栏
学院概况
学院简介
历史沿革
历史名家
历任领导
现任领导
学院委员会
机构设置
系部简介
师资队伍
现任教师
外籍教师
兼职教师
荣休教师
学术研究
研究机构
学术期刊
人才培养
本科生教育
研究生教育
博士后
招生信息
党群工作
党建工作
离退休工作
工会工作
学习资料
团委工作
学生工作
本科生学生工作
研究生学生工作
国际交流与合作
国际交流
合作项目
孔子学院
图书学苑
入馆指南
新书通报
读者服务
校友之家
校友名录
知名校友
校友活动
工作指南
规章制度
工作流程
下载中心
视频映像
人才招聘
招生宣传
活动视频
工作指南
规章制度
工作流程
下载中心
工作流程
首页
>
工作指南
>
工作流程
> 正文
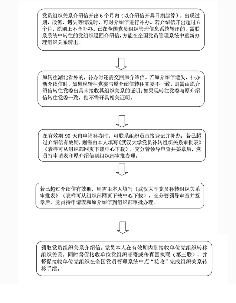
党员组织关系介绍信补办流程
2021-10-14 来源: 浏览量:次
上一篇:财务报销流程
分享到:
首页
学院新闻
通知公告
学术动态
学生活动
讲座信息
专题专栏
口译队
公共外语智慧教学平台
武汉大学外国外国语言文学学院青年讲师团
信息公开
学院概况
学院简介
历史沿革
历史名家
历任领导
现任领导
学院委员会
机构设置
系部简介
英文系
翻译系
法文系
德文系
日文系
俄文系
大英部
西班牙语系
师资队伍
现任教师
外籍教师
兼职教师
荣休教师
学术研究
研究机构
学术期刊
人才培养
本科生教育
研究生教育
博士后
招生信息
党群工作
党建工作
党(总)支部
理论学习
党员管理
支部风采
离退休工作
工会工作
学习资料
团委工作
思想引领
组织建设
第二课堂
学生工作
本科生学生工作
新闻动态
通知公告
榜样力量
政策文件
下载中心
研究生学生工作
新闻动态
通知公告
榜样力量
政策文件
下载中心
国际交流与合作
国际交流
合作项目
孔子学院
图书学苑
入馆指南
新书通报
读者服务
校友之家
校友名录
知名校友
校友活动
工作指南
规章制度
工作流程
下载中心
视频映像
人才招聘
招生宣传
活动视频